大成研究

大成研究

破产程序中撤销权行使若干问题探析

发布日期:2018-07-26

作者:


一、引言
  破产程序中撤销权的行使有着纠正债务人不合理损害债权人利益的行为,保障债权人公平受偿权利的独特作用。但由于《破产法》及其司法解释对破产撤销权的规定较少,司法实践中有关破产撤销权的行使仍然存在不少争议,本文拟结合案例对其中的若干重要问题进行探析。
  二、破产撤销权简述
  破产程序中的撤销权是合同法上撤销权在破产法上的延伸,这种延伸保留了撤销权的基本特征,同时又结合破产法保护的法益作出了特殊的制度设计和安排。概言之,破产撤销权是管理人对破产债务人在破产受理前对特定期间内所为的侵害债权人利益的行为具有否认其效力并申请法院撤销该行为的权利。
  破产撤销权制度设计的目的就是为了保护债权人公平受偿的机会,防止本应用于集体清偿的财产变成个别债权人优先受偿的财产,使其他债权人无法得到公平的清偿。破产中的清偿有别于民法上的“先来先到”原则,采取的是“平等受偿”原则。
  从行使主体来看,破产撤销权应由管理人统一行使,不宜由个别债权人直接行使。但在管理人怠于行使职权时,债权人可以依据合同法的规定行使其撤销权。不过,债权人可撤销的行为范围是小于管理人的,只能撤销破产受理前一年内的符合《合同法》第七十四条规定的欺诈性破产行为,对于偏袒性清偿行为无权撤销。
  从行使方式来看,破产撤销权的行使通常通过起诉的方式进行。管理人也可以先书面通知可撤销行为的相对人,若对方拒绝返还,再起诉撤销。破产撤销权在法律上的性质,应是形成起诉和给付起诉的结合。一旦法院判决撤销,其直接的法律后果是使债务人于破产宣告临界期间内实施的可撤销行为归于无效。债务人未给付的,不再给付;相对人已取得利益或财产的,由破产管理人或清算人取回,并入破产财产;相对人已受领的财产灭失的,应当折价赔偿。对于相对人,若相对人已为对待给付且该给付于债务人财产中尚存的,有权行使取回权;若该利益不复存在或对待给付额大于现存利益的,相对人通过申报债权的方式参加彼此分配。
  三、破产撤销权的行使
 

  (一)破产撤销权的行使主体


 

  (二)破产撤销权的行使对象
  破产撤销权行使的对象是破产受理前临界期内发生的可撤销行为。从临界期的时间划分,可以分为法院受理破产前一年内发生的行为和受理前六个月内发生的行为;从行为性质来分:可分为欺诈性行为和偏袒性清偿行为。其中偏袒性清偿行为是指,债务人在破产申请受理前对法定期间内,以提前偿还未到期债务、对原无财产担保债务提供财产担保、个别清偿等方式,使特定债权人取得原没有的优先受偿地位或获得更多清偿。[1]目前普遍认可的偏袒性清偿行为主要有三类:即第三十一条第3、4项和第三十二条规定的情形。
  具体可参阅下表。
 


 

 

  四、破产撤销权的行使期间

  管理人行使破产撤销权的期间如何确定?常见的有以下四种观点:
  第一,破产撤销权系形成权,适用除斥期间的法律规定,应当自知道或应当知道撤销事由之日起一年内行使,自撤销事由发生之日起五年内消灭。
  第二,破产法设定管理人的撤销权,目的是为了破产企业资产实现最大化,最大程度的实现债权人公平受偿权,该期间应适用《民法总则》的三年诉讼时效期间,自权利人知道或者应当知道权利受到损害之日起计算,最长不超过二十年。
  第三,破产法没有对破产撤销权规定时间上的限制,不应适用普通诉讼时效期间和除斥期间的规定,管理人有权在任何阶段行使撤销权,直到破产程序终结。
  第四,根据《破产法》第一百二十三条的规定,在破产程序终结后二年内,若发现存在因债务人可撤销行为应予追回的财产,债权人也可请求法院追回,进行追加分配。因此,破产撤销权的行使期间不仅存在于整个破产程序的进行过程中,而且延续至破产程序终结后的二年内。
 我们支持第三种观点,破产撤销权系适用于破产程序的特殊权利,与一般的撤销权相比具有特殊性。第一种观点没有认识到破产撤销权和普通撤销权之间的区别。管理人的破产撤销权是法律在破产程序中赋予其的特定权利,因此撤销权的行使期间应当与管理人身份存续期间一致,自管理人行使职权直到破产程序终结。在中信银行股份有限公司湖州支行诉浙江佳路利印染有限公司管理人破产撤销权纠纷案[(2016)浙05民申34号]中,再审申请人认为破产撤销权适用一年的除斥期间,而被申请人则认为在破产程序中,管理人行使撤销权没有期间的限制,不受民法通则及合同法规定的约束。最后再审法院裁判认为,管理人行使破产撤销权的期间应当自管理人开始执行职务时起,至破产程序终结、管理人依法停止执行职务时止。在中国建设银行股份有限公司乐清支行等诉温州道盛会计师事务所有限公司公司管理人破产撤销权纠纷案[(2018)浙03民终1220号]中,法院亦认为,现行法律对破产撤销权的行使未作时间上限制,破产法是特殊程序,不适用普通诉讼程序规定的除斥期间,管理人在整个破产程序中均可以行使撤销权。
  第二种观点混淆了除斥期间和诉讼时效之间的区别,诉讼时效适用于请求权,而除斥期间适用于撤销权等形成权。
  第四种观点则是混淆了债权人撤销权和管理人的破产撤销权之间的区别。破产程序终结,管理人身份终止,破产程序中的撤销权自然也归于消灭。《破产法》第一百二十三条的两年时间是对债权人撤销权在破产案件中的特别规定。如前文所述,债权人撤销权本质上不属于破产撤销权而是合同法上的撤销权,应适用合同法对于撤销权的时间规定,即撤销权自债权人知道或者应当知道撤销事由之日起一年内行使。自债务人的行为发生之日起五年内没有行使撤销权的,该撤销权消灭。但根据特殊法优于一般法的原则,债权人可以根据破产法的规定,在破产程序终结后二年内还可以提请法院撤销,进行追加分配。
  综上所述,管理人的破产撤销权行使期间,自管理人行使职权之日起至其依法停止职务止;破产程序中债权人撤销权的行使期间,自破产受理后至破产程序终结后二年内止。
  五、偏袒性清偿的构成要件
  根据《最高人民法院民事案件案由规定》,管理人以第三十一条提起的诉讼为破产撤销权纠纷,以第三十二条提起的为请求撤销个别清偿行为纠纷。
  管理人以《破产法》第三十一条由,提出撤销申请的构成要件有:(1)行为发生在受理破产申请前一年内;(2)清偿时债务未到期;(3)受理时债务仍未到期。以该条为由提出申请不存在抗辩和例外事由。
  管理人以《破产法》第三十二条为由提出申请,需满足:(1)行为发生在受理破产申请前六个月内;(2)对个别债权人的到期债务进行清偿;(3)清偿时债务人已经出现资不抵债或者明显缺乏清偿能力的(具备破产原因);(4)个别清偿并未使债务人财产受益。
  其中第(3)项是关键性构成要件,如果不能证明清偿时债务人已经具有破产原因,则不构成可撤销的偏袒性个别清偿。第(4)项是例外事由,若存在个别清偿使债务人受益的情形,亦不得撤销。
  若管理人提出请求撤销个别清偿行为之诉,该两项的举证责任应归于管理人还是可撤销行为的相对人呢?我们认为,是否具备第(3)项的破产原因,应当由管理人来举证。根据谁主张谁举证的原则,需要管理人来举证证明债务人的行为构成偏袒性清偿,否则要承担举证不能的后果。相对人可以对管理人提出的破产原因进行抗辩,举证反驳并未具备破产原因。在(2017)浙06民终804号案件中,由于管理人提出的证据不能证明清偿是债务人存在破产原因,法院判决不予撤销。而第(4)项例外事由的举证责任应由相对人来承担,由其证明清偿行为能使债务人财产受益,因此即使构成了个别清偿行为,出于行为有利于增加债权人的整体利益的考虑,也不应对个别清偿行为予以撤销。
  1、在判断是否具备破产原因是否要关注相对人的主观要件
  我国破产法没有规定将相对人的主观要件作为破产撤销权的构成要件,采取的是形式判断原则。相对人以不存在主观上的恶意为由进行抗辩,法院一般直接不予采信。但在实务中,也存在一些法院在审理中将相对人的主观要件纳入裁判考量,主要是在判断是否具有破产原因时,除了判断债务人是否具备客观的破产原因,还看获得受偿的债权人是否明知且具有恶意。
  例如以下几个案例:
 

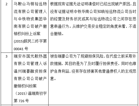
  在上述案例1和案例4中,清偿行为是为履行合同所作,债权人接受清偿时并未不知道债务人已经处于破产状态,不具有主观恶意。虽然债务人在受理破产申请前6个月内对到期债务进行了清偿,但管理人无法提供证据证明债权人知道当时债务人出现了破产原因,法院支持了债务人以发生清偿行为时不知道债务人存在破产原因进行的抗辩。在上述案例3和案例4中,法院认为个别清偿行为没有损害其他债权人的主观恶意,出于维护市场交易稳定,不应对善意受偿行为进行撤销。
  那么管理人在举证证明具备破产原因要件必须同时证明具备主观和客观两个要件吗?
  我们认为,破产撤销权的制度设计中本身就已经放弃了对主观性要件的关注,对债权人是否具有主观恶意并没有特别的证明要求,而是通过行为的发生来推定存在恶意。如果这种法律拟制的推定恶意还要求管理人来举证证明,对管理人来说是不公平的,也不符合破产法的立法初衷。
  事实上,仔细分析以上支持主观要件的案件,可以发现虽然法院裁判意见中提到要保护善意受偿人的利益,考虑其是否存在主观恶意,但前提是管理人对债务人当时处于破产状态存在无法举证或举证不能的情况。如果管理人已经充分举证证明存在客观破产状态,法院不应支持债权人以主观要件不成立为由的抗辩。
  2、例外事由-债务人财产受益的判断标准
  根据破产法的规定,对于个别清偿行为若是使债务人财产受益可以免于撤销,这是对个别清偿撤销权设置的例外抗辩事由。那么,如何判断行为是否使“债务人财产收益”呢?
  最高人民法院关于适用《中华人民共和国企业破产法》若干问题的规定(二)》第十六条列举了三种情形:债务人为维系基本生产需要而支付水费、电费等;债务人支付劳动报酬、人身损害赔偿金;使债务人财产受益的其他个别清偿。但这三种情形还远远不足以解决实际中遇到的各种问题,比如若清偿能使债务人保持持续经营能力是否可以认为使债务人财产受益?若能减少债务人损失是否等同于使债务人财产受益?诸如此类,不一而足。原因就在于法律仅仅给出了一个“债务人财产受益”的事由,却没有给出一个具有实操性的判断标准。
  我们收集了实务中部分案件对于债务人财产受益的判断标准,如下表所示:
 

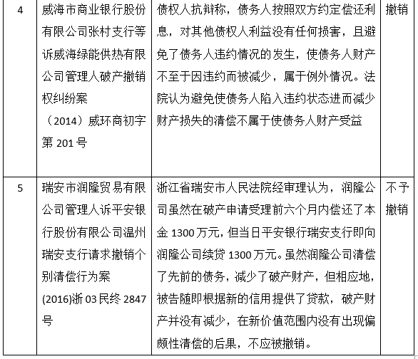
  在上述案例1和案例2中,债务人都是为了继续履行合同而支付货款以维护企业正常生产运营。但在案例1中,法院认为个别清偿使合同继续履行,生产经营得以存续,从而使公司财产受益,因此不予撤销。而案例2中,虽然债权人抗辩认为清偿能使债务人财产受益,但法院认为该行为并无法增加新的财产、也无法使债务人财产受益,否认了该抗辩理由,予以撤销。显然在判断债务人通过清偿继续履行合同,使企业能继续经营是否属于例外事由时,实务中判断标准不一。案例2中的法院认为破产法上的“使债务人财产受益”应该是能使债务人财产增加的行为,若仅使债务人保持持续经营能力,不属于例外的范围。而案例1中的观点,认为保持经营能力已经足以推断出未来有财产受益的可能。
  在案例3中,法院认为债务人清偿贷款并不损害债权人优先受偿的权利;且提前清偿本息减少了利息支出,使其财产获益,属于例外事由。在案例4中,法院则否认了避免债务人承担违约责任,避免债务人财产损失的行为属于“使债务人财产受益”的情形。因此,对于减少损失是否等于财产受益,也存在不同的看法。
  在案例5中,企业虽然偿还了旧贷款,但其通过还贷产生了新的信用并根据新的信用获得了新的贷款,产生了新的收益。由于其清偿并没有大于新贷款的额度,对全体债权人的利益并没有造成损失,所以法院认为不应撤销。
  我们认为,在判断“债务人财产是否受益”时,不能通过表面的证据来判断,一定要结合企业经营的实际情况和行为产生的实际后果,权衡比较清偿造成的损失与可得到的利益大小。受益应该既包括已获利益,也包括将来利益,既包括利益的增加,也包括损失的减少。
  比如,如果个别清偿使得合同可以继续履行,债务人能继续经营,其资产虽然表面上看起来减少了,但资产未来可能得到增值。如果将有利于债务人持续经营的清偿行为进行撤销,会从源头上扼杀了债务人增加财产的可能。
  再比如案例3和案例4中,如果个别清偿是为了使债务人不陷入违约状态或防止利息、违约金等损失扩大化,同时还有利于保持商誉,避免情况进一步恶化,对这种行为进行撤销,表面上收回了部分财产,实际上将失去更多利益,不利于全体债权人的利益。
  在案例5中,在企业危机期间,债务人对先前的债务进行清偿后,如债权人随即根据新的信用提供了“新价值”,而这类个别清偿在新价值的额度范围内没有出现偏颇性清偿的后果,不应被撤销。[2]
  综上所述,目前有关“使债务人财产受益”的例外事由的认定标准并不确定,实务中还有赖于法官进行个案判断。
  六、结语
  我国破产法通过破产撤销制度来保护债权人的整体利益,但实际操作中仍存在不少问题。破产撤销权是一把双刃剑,一方面保护了破产中债权人的整体利益和公平性,但另一方面会有损部分债权人利益和市场交易的稳定性。因此,法院在通过法律适用和解释进行裁判时,必须注意债权人的利益和其他主体的正当利益间的平衡,只有当各方当事人的利益都得到了合理适当的平衡,破产撤销权的制度才能真正实现其价值。
  参考文献:
  1. 王新欣.破产法[M].中国人民大学出版社,2007.
  2. 韩长印.破产撤销权行使问题研究[J].法商研究,2013,30(01):136-143.
  3. 王欣新.破产撤销权研究[J].中国法学,2007(05):147-162.
  4. 张志新. 对个别清偿行为行使破产撤销权的构成要件[J]. 人民司法,2010,( 6). 


[1] 王新欣:《破产法》,中国人民大学出版社2007年版第2版,第191页。
[2]人民法院报:《获得“后位新价值”的个别清偿不应被撤销——浙江瑞安法院判决润隆公司管理人诉平安银行瑞安支行请求撤销个别清偿行为纠纷案》,http://rmfyb.chinacourt.org/paper/html/2016-12/01/content_119128.htm?div=-1,2018年6月24日访问。

相关律师